12月17日,海峡两岸“胡适奖学金”颁奖典礼在台湾“中央研究院”近代史研究所胡适纪念馆举行。我校人文社科学部人文学院教师席加兵的博士论文《胡适“中国的文艺复兴”思想研究》荣获一等奖。“中央研究院”副院长黄进兴院士为其颁奖。12月20日,席加兵又应邀在“中央研究院”近代史研究所做了题为“胡适‘中国的文艺复兴’思想研究”的学术演讲。

黄进兴院士为席加兵博士颁奖

奖状

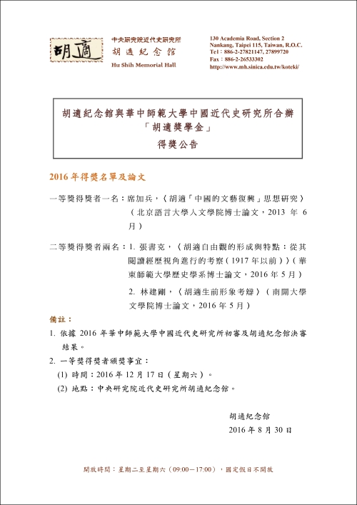
得奖公告
胡适先生是近代中国重要的学者、文学家、思想家,知识界的领袖之一。随着《胡适全集》和相关史料的出版,胡适先生的生平思想及相关议题的研究越来越受到海内外学界的重视。为推进这一领域的学术发展,台湾“中央研究院”近代史研究所胡适纪念馆与华中师范大学中国近代史研究所自2016年开始合作设立“胡适奖学金”,奖励包括历史学、文学、哲学、政治学、法学、社会学、宗教学、语言学、教育学、新闻学等各学科在内的胡适研究学位论文,首届评选范围为2011—2016年之间的全国优秀博士、硕士论文。

席加兵博士出席关于其博士论文的学术研讨
经过华中师范大学近代史研究所组织国内专家初评、复评,台湾“中央研究院”近代史研究所胡适纪念馆组织海外专家终评,从数百篇博士、硕士论文中,共评出一等奖一名,二等奖两名。我校席加兵老师的博士论文被海内外专家公推为第一名,荣膺海峡两岸胡适研究领域的最高荣誉。
席加兵笔名席云舒,现为北京语言大学人文学院副教授。2013年,他在北语人文学院李玲教授指导下完成博士论文并留校任教。近年来,席加兵主要致力于胡适英文散佚论著的发掘与研究工作,2016年获国家社科基金项目“胡适英文散佚文献的考证、整理、翻译与研究”。他被“中央研究院”胡适纪念馆主任潘光哲教授誉为胡适英文文献发掘与整理工作的“第一人”。